結直腸癌(CRC)是全球第三大最常見的惡性腫瘤,每年新發病例超過190萬例,死亡人數接近93.5萬。盡管近年來免疫療法已在多種癌癥治療中取得了顯著突破,但結直腸癌患者的免疫治療反應仍然較差,尤其是在錯配修復缺陷(dMMR)或微衛星不穩定(MSI-H)的患者中,免疫檢查點抑制劑的效果并不理想。CRC的免疫逃逸機制復雜,腫瘤微環境中存在大量免疫抑制性因素,尤其是腫瘤相關巨噬細胞的作用,這些免疫細胞在CRC的發生和發展中扮演著雙重角色。一方面,巨噬細胞作為先天免疫系統的重要組成部分,能夠識別和清除腫瘤細胞;另一方面,當巨噬細胞受到細菌等微生物的影響,尤其是細胞內細菌的感染時,它們往往會轉變為M2型極化,促進免疫抑制環境的形成,進一步助長腫瘤的生長和轉移。
在CRC研究中,越來越多的證據表明,腫瘤微環境中的細菌,尤其是細胞內細菌,扮演著免疫逃逸的關鍵角色。例如,具核梭桿菌(Fusobacterium nucleatum,Fn)作為一種特異性定植在CRC腫瘤中的細菌,能夠通過感染腫瘤相關巨噬細胞,改變它們的免疫表型,誘導免疫抑制環境的形成。這種細菌通過激活TLR4/NF-kB/S100A9信號通路,調節CXCL2/CXCR2軸,促進M2型巨噬細胞極化,同時還能招募骨髓來源抑制性細胞,進一步加劇免疫逃逸。更為復雜的是,Fn的細胞內存在能夠增強腫瘤免疫逃逸的機制,這也是許多CRC患者對免疫檢查點抑制劑反應不佳的重要原因。
然而,盡管抗生素在治療細菌感染方面被廣泛應用,但其對細胞內病原體,特別是腫瘤微環境中的細菌,效果有限。傳統的抗生素因細胞內滯留、快速耐藥性產生以及對腸道菌群的破壞,往往無法有效控制腫瘤中的細菌感染。此外,抗生素的非特異性釋放也可能對正常細胞產生不良影響。因此,開發能夠精確靶向腫瘤細胞內細菌的創新治療方法成為了一個緊迫的挑戰。
為解決這一挑戰,天津工業大學高輝教授與余云健博士團隊開展了一系列研究,旨在通過納米技術精準干預腫瘤微環境,提升免疫治療的效果。近期,團隊發表了一項研究,提出了一種自激活聚合物納米酶(AS@PMFM),該納米酶能夠精準靶向并清除腫瘤相關巨噬細胞內的Fn。
2026年2月19日,相關研究成果以“Engineered Self-Activatable Polymeric Nanozymes Precisely Eradicate Tumor-Associated Intramacrophage Bacteria to Potentiate Immunotherapy Based on Cluster of Differentiation 47 Blockade”為題發表在ACS Nano上(DOI: 10.1021/acsnano.5c15423)。天津工業大學余云健博士為第一作者,通訊作者為高輝教授。感謝碩士生白佳璐對本工作所做的突出貢獻,同時感謝國家重點研發計劃、國家自然科學基金以及天津市重點基金對本工作的資助!
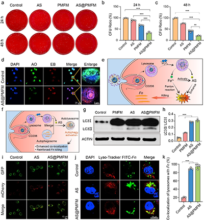
與傳統的抗生素不同,這種納米酶采用了高度針對性的靶向策略,能夠通過甘露糖受體介導的內吞作用,選擇性地進入感染的M2型巨噬細胞。一旦進入細胞,過量的氫過氧化物激活納米酶,釋放出二價鐵(Fe2+)和青蒿素(AS),利用Fenton反應產生大量的氧化應激,從而有效殺滅Fn。同時,青蒿素通過誘導巨噬細胞自噬,將納米酶和細菌共定位于自噬溶酶體,確保細菌的精準清除。這一研究的關鍵創新在于,通過消除Fn,逆轉了感染巨噬細胞的免疫抑制表型,并通過CXCL2/LPS軸的激活,促進未感染巨噬細胞向M1型極化,全面重塑了腫瘤免疫微環境。與anti-CD47抗體聯合使用時,AS@PMFM表現出了強大的協同效應,顯著增強了免疫治療的效果,抑制了腫瘤生長,并延長了小鼠的生存期。
值得一提的是,團隊一個月前在《Journal of Controlled Release》期刊上發表的另一篇研究,也展示了他們在細胞內細菌清除和免疫治療聯合增效方面的持續探索。該研究開發了一種名為MTCP-NPs的智能納米前藥,通過雙重鎖定激活機制,精準靶向M2型巨噬細胞,清除胞內的Fn。該治療不僅有效消除了細菌,還通過解除T細胞的免疫抑制,增強了抗PD-L1免疫治療的效果。兩項研究共同展示了該團隊在細胞內細菌清除與免疫治療結合方面的創新成果,進一步推動了精準免疫治療在CRC中的應用。這些研究成果為免疫治療提供了新的策略,通過精準消除腫瘤微環境中的細菌并重塑免疫系統,增強了免疫治療的效果,展示了納米技術在癌癥治療中的巨大潛力。

圖1. (a) 巨噬細胞靶向自激活聚合物納米酶(AS@PMFM)的自組裝與H2O2誘導解體示意圖;(b) AS@PMFM在Fn定植的原位CRC小鼠模型中的治療機制

圖2. 聚合物納米酶的制備與表征

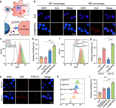
圖3. 細胞外抗菌作用及巨噬細胞內Fn測定

圖4. M2巨噬細胞特異性內化

圖5. 由自噬激活驅動的細胞內抗菌活性

圖6. 細胞內Fn殺傷后感染和未感染M2巨噬細胞的M1復極化

圖7. 體內生物分布和藥代動力學研究

圖8. CRC皮下腫瘤模型的體內抗腫瘤效果評估

圖9. 腫瘤細胞內Fn消除后腫瘤相關巨噬細胞的重編程

圖10. 體內自噬激活及免疫反應刺激機制分析

圖11. 原位CRC腫瘤模型的體內抗腫瘤效果評估
論文鏈接:https://doi.org/10.1021/acsnano.5c15423
- 石河子大學賈鑫/孫美州團隊 Matter:光熱響應微針納米酶構建植物-材料生物界面 - 實現精準養分遞送與氧化應激調控 2026-03-16
- 杭師大黃又舉教授團隊 AFM:超強H2O2親和力的體外醫療診斷試劑盒 2025-09-08
- 巴黎高科化學學院李敏慧教授與合作者 JACS: 創新型“類酶”納米材料 → 餓死癌細胞 2025-07-20
- 天工大高輝/李曉暉團隊 Acta Biomater.:二甲雙胍多功能納米藥物克服具核梭桿菌介導的結直腸癌化療耐藥與免疫抑制 2025-02-11
- 天工大高輝/余云健團隊 JCR:腫瘤和瘤內病原體級聯靶向光熱納米制劑用于增強結直腸癌免疫治療 2025-01-27
- 天工大高輝教授團隊 AHM:提升結直腸癌的抗血管生成基因療法重塑炎癥和免疫抑制性腫瘤微環境 2024-12-26
- 山東大學崔基煒教授團隊《Adv. Mater.》:“以瘤治瘤”的水凝膠疫苗 - 實現個性化腫瘤免疫治療新突破 2025-10-09