廈門大學田華雨教授團隊 AFM:用于細胞工程應用的磁性聚合物微載體
2023-12-10 來源:高分子科技
經過幾十年的發展,微載體技術已日趨成熟,但在細胞培養中仍需依賴胰蛋白酶分離細胞。此外,細胞收集通常依賴于微載體和細胞之間的密度差,通過低效率的自然沉降法收集細胞,而且容易造成細胞純度降低。因此,迫切需要開發新型微載體材料,在保持細胞高活性的前提下,提高細胞收集效率,減少不必要的培養程序,實現大規模細胞培養,這對重組蛋白的生產至關重要。
圖1多功能微載體的制備及其應用示意圖
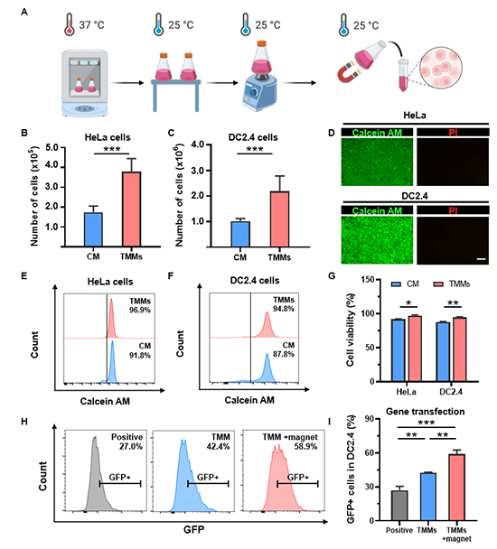
近日,廈門大學化學化工學院田華雨教授團隊基于微流控技術制備出具有磁效應和熱響應的新型細胞微載體材料。通過將含有磁性材料Fe3O4,N-異丙基丙烯酰胺,聚賴氨酸,甲基丙烯;髂z,聚乙二醇二丙烯酸酯,光引發劑等的水溶液作為分散相,含有乳化劑的礦物油作為連續相,利用流動聚焦微流控技術,調整連續相和分散相二者之間的流動速度,得到尺寸大小均一的微液滴,通過紫外燈照射即可得到具有磁性能和熱響應的微載體(圖2)。研究多種細胞在微載體上的培養情況(圖3);揭示了細胞在25°C下從微載體上脫附能力(圖4);探索了微載體循環培養細胞的能力(圖5);細胞在微載體上的立體懸浮培養及基因轉染;磁熱效應對細胞基因轉染的研究等(圖6)。該項工作將促進細胞工程化的發展,有望擴大細胞工程在重組蛋白生產中的應用。
圖2 微載體的合成示意圖

圖3 微載體具有優異的細胞培養能力
圖4 細胞微載體的脫附研究
圖5 細胞微載體的循環培養研究
圖6 細胞大規模培養及磁熱基因遞送的研究
原文鏈接:https://onlinelibrary.wiley.com/doi/10.1002/adfm.202311454
版權與免責聲明:中國聚合物網原創文章?锘蛎襟w如需轉載,請聯系郵箱:info@polymer.cn,并請注明出處。
(責任編輯:xu)
相關新聞
- 南林黃超伯、寧波材料所陳濤《Adv. Mater.》:生物啟發的具有可調螺旋結構的異質球體 → 用于準確有效地控制血糖水平 2025-06-18
- 湘潭大學王秀鋒教授 Lab Chip:基于熱反饋實現個性化水合管理的皮膚可貼合微流控技術 2024-11-02
- 湘潭大學王秀鋒/賓州州立程寰宇 Adv Sci:用于汗液定量分析的皮膚可貼合雙流體紙基微流控技術 2024-02-04
- 石河子大學賈鑫/孫美州團隊 Matter:光熱響應微針納米酶構建植物-材料生物界面 - 實現精準養分遞送與氧化應激調控 2026-03-16
- 華南理工孫桃林/國家納米中心王九令 Adv. Mater.: 熱響應拓撲重構實現彈性體剛度與強度的可編程切換 2025-12-20
- 川師大趙麗娟教授、王義副教授《Mater. Horiz.》:通過一鍋法構建富PDMS結構域交聯的高性能逆熱響應水凝膠 2025-08-22