傷口組織中的微環境再生對傷口愈合至關重要。然而,實現理想的傷口微環境再生涉及多個階段,包括止血、炎癥、增殖和重塑。傳統的傷口敷料面臨著完全操縱所有這些階段以實現快速和完全傷口愈合的挑戰。
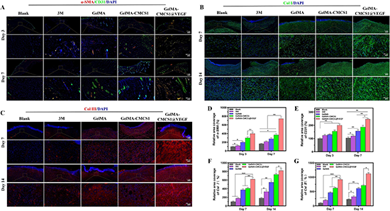
近日,浙江工業大學藥學院的楊根生教授、楊慶良副教授團隊成功制備了一種基于明膠甲基丙烯酰基(GelMA)和羧甲基殼聚糖(CMCS)的負載VEGF多功能傷口水凝膠(GelMA-CMCS@VEGF)敷料。該水凝膠可通過紫外線照射輕松制造,新設計的水凝膠不僅由于CMCS活性基團與生物組織的相互作用而表現出強大的組織粘附能力,而且對頻繁移動的皮膚和關節具有理想的可擴展性能。此外,水凝膠在血細胞凝固、止血和細胞募集方面表現出卓越的能力,從而促進內皮細胞的增殖、粘附、遷移和血管生成。并且體內研究表明,水凝膠通過抑制炎癥、調節巨噬細胞的M1/M2極化、顯著促進膠原沉積;持續釋放VEGF,刺激血管生成、上皮化和組織重塑,大幅縮短了止血時間,取得了令人滿意的治療效果?傊,該多功能水凝膠敷料具有組織工程和再生醫學應用潛力,在加速傷口愈合各階段的促進效果提供指導策略。
圖3. GelMA-CMCS水凝膠的結構,固化性能,溶脹和降解能力,力學表征
圖4. GelMA-CMCS水凝膠的粘合性能,流變性能,藥物釋放性能和生物降解性
為了得到負載VEGF的復合水凝膠,將不同濃度的VEGF加入到水凝膠前提溶液中。以紫外光交聯的形式形成GelMA-CMCS1@VEGF。以HUVECs(人臍靜脈內皮細胞)作為實驗對象,將其注射入凝膠,在五天內評估細胞活力及增值情況,結果表明,CMCS1@VEGF水凝膠對血管內皮細胞的粘附和增殖比GelMA組和GelMA-CMCS1組水凝膠高。在小管形成測定和MTT細胞實驗后,均顯示GelMA-CMCS1@VEGF在生物安全性和促成血管方面具有顯著優勢。

圖5.水凝膠的體外細胞相容性、細胞活力、粘附、遷移和血管化評估
血液相容性被認為是決定止血生物材料安全性和有效性的重要因素,所有水凝膠組的溶血率均低于5%,表明它們具有良好的血液相容性,在水凝膠組中,GelMA-CMCS1@VEGF顯示出最低的溶血率為1.88%,表明血液相容性優越。同時其優異的血液吸收和聚集能力,也能夠促進血液凝固。此外,我們對大鼠肝出血模型進行了體內止血實驗。在未處理(空白組),紗布組,纖維蛋白膠組,GelMA,GelMA-CMCS1和GelMA-CMCS1@VEGF六組對比中,各組失血量值分別為263 mg,202 mg,47 mg,68 mg,49 mg和34 mg。相應的凝固時間分別約為164 s、136 s、45 s、72 s、41 s和33 s。證明CMCS和VEGF的存在顯著改善了止血效果。

圖6.血液相容性,體外全血凝固試驗,以及水凝膠的體內止血特性
圖10.抗炎,免疫調節能力和上皮組織形成
綜上所述,該團隊已經成功開發出具有可調諧三維網絡結構的VEGF(GelMA-CMCS@VEGF)的光固化水凝膠;谒鶓玫纳锊牧虾涂删幊痰多孔結構,所開發的GelMA-CMCS@VEGF水凝膠不僅具有較強的組織粘附性、可控的溶脹行為、生物降解性和理想的緩釋性,而且滿足了傷口環境的適應性和細胞調節能力,包括改善細胞粘附、遷移、管形成和增殖。在抗炎性能反面,可以很好地調節傷口部位的微環境,有效地促進皮膚和血管再生、上皮組織形成和膠原蛋白沉積。此外,所開發的水凝膠敷料表現出優異的血液相容性和止血性能,并且能夠將巨噬細胞的M1表型極化為M2表型,以減輕有害炎癥并有效促進血管生成?傮w而言,本研究的體外和體內結果表明,GelMA-CMCS@VEGF水凝膠敷料在處理全層皮膚傷口方面具有廣闊的前景,具有巨大的臨床轉化潛力。
原文鏈接:https://doi.org/10.1016/j.ijbiomac.2023.127151
- 南開大學王粉粉/賈傳成、港中深唐本忠、北理工鄭小燕 Nat.Commun.:靈感源于水母熒光蛋白 - 四重氫鍵構筑多功能熒光聚合物 2026-01-24
- 李振教授團隊 Adv. Mater.:剛柔并濟 - 點亮彈性液晶高分子 2026-01-08
- 寧波材料所陳濤/路偉/王靜剛 Adv. Mater.:利用質量擴散相分離構筑按需和壽命可編程的室溫磷光聚合物水凝膠 2025-11-25
- 東華大學史向陽教授團隊:外泌體包裹的響應性樹狀大分子納米凝膠可實現急性肺損傷的免疫調節和抗氧化聯合治療 2025-05-15
- 東南大學葛麗芹教授團隊 CEJ 綜述:具有免疫調節特性的工程化微膠囊在癌癥、炎癥和自身免疫中的應用 2025-04-09
- 四川大學楊佼佼副研究員、王端副教授、周宗科教授 CEJ:超聲激發的工程化益生菌胞外囊泡涂層用于抗植入體感染和免疫調節 2024-12-30
- 中南林科大卿彥/吳獻章、寧波材料所陳濤/肖鵬《Nat. Commun.》: 非對稱親疏水異質結構驅動快速水擴散 - 雜化水凝膠實現高效大氣水收集 2026-04-02