牙周炎是一種由菌群失調驅動的慢性炎癥性疾病,可導致牙槽骨不可逆吸收,是成年人失牙的首要原因。近年研究發現,病變局部的間充質干細胞在炎癥、缺氧和氧化應激的多重打擊下會進入“應激性衰老”狀態,表現為細胞周期停滯、再生能力喪失,同時分泌促炎因子加劇組織破壞,形成阻礙再生的惡性循環。缺氧和鋅缺乏是驅動這一過程的兩大微環境特征:缺氧導致能量代謝障礙、DNA氧化損傷;鋅缺乏則削弱抗氧化防御和DNA修復能力。目前抗衰老療法研究多集中于清除衰老細胞和抗衰老藥物,但針對復雜牙周衰老微環境的系統性干預策略仍有限。
近日,四川大學華西口腔醫院王軍教授、西南交通大學醫學院謝超鳴教授與四川大學華西醫院國家老年疾病臨床研究中心劉瑾副教授合作團隊提出了一種多酚介導鋅氧協同水凝膠系統,利用錳-二氫咖啡酸(Mn-HCA)復合物催化作用減少氧化應激并糾正缺氧,Zn2?與HCA協同恢復菌群平衡、減輕炎癥。該水凝膠通過靶向衰老微環境,一方面使菌群穩態正常化并誘導促再生免疫表型,另一方面直接減輕干細胞DNA損傷和氧化應激,恢復細胞功能。該策略通過解決缺氧和鋅缺乏問題,為克服牙周再生障礙提供了新途徑。
2026年3月10日,相關論文以“Polyphenol Mediated Zinc-Oxygen Synergistic Hydrogel Remodels Senescent Microenvironment for Periodontal Tissue Regeneration”為題,發表在《Nature Communications》。論文的通訊作者為王軍教授和謝超鳴教授,論文的第一作者為在讀博士研究生葉程心月和劉瑾副教授。
1、水凝膠設計策略
利用HCA修飾CaO2和ZIF-8。Mn2+通過HCA酚羥基螯合錨定于CaO2表面,構成Mn-HCA級聯催化系統,將CaO2水解釋放的H2O2轉化為O2,實現安全供氧。HCA修飾使hZIF8均勻分散于SMA基質中。該水凝膠可注射入牙周袋并光交聯成型,豐富的酚羥基賦予其提升的組織粘附性和力學性能。該水凝膠通過HCA、Zn2+和O2協同作用打破牙周炎病理微環境中缺氧、菌群失調和促炎免疫形成的惡性循環,緩解干細胞衰老,重塑支持再生的年輕化微環境(圖1)。

圖1 Mn-hCaO2/hZIF8/SMA水凝膠的合成與應用示意圖。
2、材料學表征
成功合成了Mn-HCA復合物修飾CaO2,Mn-hCaO2在2小時內達到20.72 mg/L的溶解氧峰值,并維持>10 mg/L長達60小時,同時H2O2濃度從12小時起趨近于零,證實其高效且安全的釋氧能力。Mn-hCaO2還表現出優異的過氧化氫和·OH清除活性。hZIF8呈現典型十二面體結構,多酚改善其分散性。復合水凝膠具有多孔結構、可注射性、快速光交聯特性,組織粘附強度及壓縮模量提升(圖2)。

圖2 Mn-hCaO2/hZIF8/SMA水凝膠的表征。
3、水凝膠對炎性環境下牙周膜干細胞及巨噬細胞的作用及機制探究
在細菌脂多糖(LPS)誘導的炎性環境中,Mn-hCaO2/hZIF8/SMA水凝膠顯著降低hPDLSC的衰老比例,下調P16、P21及SASP因子表達,清除細胞內ROS,恢復衰老干細胞的增殖活力及成骨分化能力(圖3)。同時,該水凝膠調控巨噬細胞從M1促炎表型向M2抗炎表型極化。轉錄組分析顯示,Mn-hCaO2/hZIF8/SMA組顯著富集了細胞周期、DNA修復、鋅離子穩態、端粒維持、抗氧化防御等相關通路。熱圖證實其上調ATM、POT1、TNKS2(端粒維護)、MT(鋅穩態抗氧化)、KEAP1(抗氧化應答)等關鍵基因表達(圖4)。

圖3 Mn-hCaO2/hZIF8/SMA水凝膠在體外減輕干細胞衰老并調節免疫。

圖4 Mn-hCaO2/hZIF8/SMA水凝膠抗衰老的分子機制。
4、水凝膠促進牙周炎組織再生的體內療效驗證及機制探究
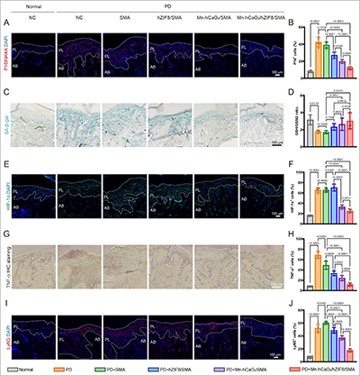
構建大鼠結扎誘導牙周炎模型,Mn-hCaO2/hZIF8/SMA水凝膠治療4周后,牙周組織大體形態顯著改善,牙齦恢復健康,根暴露減少。顯微CT顯示牙槽骨高度、骨密度和骨體積分數均顯著恢復。H&E和Masson染色證實新生骨形成和牙周纖維有序排列,OCN免疫組化染色顯示成骨細胞活化(圖5)。免疫熒光染色顯示,該水凝膠顯著降低牙周組織中P16+衰老細胞比例,緩解缺氧標志物HIF-1α表達,上調GSH/GSSG比值,并抑制TNF-α和Ly6G+中性粒細胞浸潤,證實其在體內有效緩解衰老、缺氧、氧化應激和炎癥(圖6)。16S rRNA測序顯示,該水凝膠重塑齦下菌群結構,顯著抑制厭氧致病菌(如Fusobacterium、Bacteroides)豐度,同時富集潛在益生菌(如Lactobacillus、Bacillus)。體外實驗證實其對牙齦卟啉單胞菌有90%以上的抗菌效果(圖7)。

圖5 Mn-hCaO2/hZIF8/SMA水凝膠促進大鼠牙周再生。

圖6 Mn-hCaO2/hZIF8/SMA水凝膠體內調節衰老微環境。

圖7 Mn-hCaO2/hZIF8/SMA水凝膠調節牙周菌群穩態。
該研究將牙周炎中干細胞衰老作為關鍵靶點,并構建了多酚介導的鋅氧協同水凝膠,通過同時靶向微環境和細胞本身,實現多維度協同抗衰老。該體系的核心創新在于:1)Mn-HCA級聯催化系統破解了傳統CaO2供氧產生過氧化氫殘余的難題,實現安全持續釋氧;2)HCA修飾同時賦予納米顆粒分散性、水凝膠粘附性及抗氧化活性;3)Zn2+與O2形成功能互補:氧氣為鋅依賴的DNA修復和端粒活化供能,鋅則緩沖氧遞送的氧化風險。轉錄組學證實二者協同激活了DNA修復、鋅穩態、端粒維護和抗氧化等通路。此外,該水凝膠通過供氧改變厭氧環境,直接抑制致病菌,同時HCA富集益生菌,從源頭重建菌群穩態;通過調控巨噬細胞極化重塑免疫微環境。這種“微環境-干細胞”雙管齊下的策略,為牙周炎及其他衰老相關炎癥性疾病的治療提供了創新思路。
原文鏈接 https://www.nature.com/articles/s41467-026-70176-x