皮膚全層缺損和腫瘤細胞的凋亡抵抗是黑色素瘤術后復發的核心誘因。然而,目前的術后輔助策略通常針對單一因素,忽略了患者個體差異驅動下,腫瘤殘留、傷口修復和免疫調控之間的復雜病理交互,且缺乏對術后微環境動態演變的時空調控,這使得難以推動“惡性循環→良性循環”的病理逆轉,導致精準干預成為難題,錯失最佳治療窗。
鑒于上述問題,西北大學范代娣教授、惠俊峰教授和花秀夫教授團隊提出“稀土激活多酶活性的解纏型水凝膠:通過構建黑色素瘤術后治療閉環以逆轉病理惡性循環”的創新策略。
該工作通過有機模板法將鑭系元素銪共摻雜在銅基生物活性玻璃中,隨后外延生長對乙酰氨基酚(APAP),再將獲得的顆粒封裝在席夫堿鍵化學交聯的解纏型氨基化明膠(Gela-Amino)基水凝膠支架中。該水凝膠的雙敏機制,可在內源酸性環境/外源近紅外(NIR)刺激下時空觸發腫瘤細胞凋亡/鐵死亡/銅死亡混合型死亡模式、同步介導免疫微環境重塑與促進組織修復,有效破解術后復雜病理管理交互困難的核心挑戰。
2026年1月8日,該工作以“Disentangled Hydrogel with Rare Earth-Activated Multi-Enzymatic Activity Reverses the Pathological Vicious Cycle by Establishing a Closed-Loop for Postoperative Melanoma Treatment”為題發表在《?Advanced Functional Materials?》上。文章第一作者為西北大學化工學院姚嘉玲博士。該研究得到國家自然科學基金委的支持。
創新點
該研究對水凝膠(M3%Cu/3%Eu@A GOC)的解纏溫度進行精準調控,將溫度鎖定至輕度光熱的理想治療窗(約45℃)。此溫度下,M3%Cu/3%Eu@A GOC在NIR照射后發生解纏行為,實現水凝膠三維形態的重構,二次重塑和填充深層組織,同時實現M3%Cu/3%Eu@A在腫瘤復發期和傷口感染階段的主動/被動擴散。精心設計的M3%Cu/3%Eu@A在NIR刺激下,具有增強的“電子能級傳遞”效應,顯著提升多酶活性,達到了供氧、產生羥基自由基(·OH)和消耗谷胱甘肽(GSH)的級聯反應鏈。其中,無毒前藥APAP經腫瘤的內源性酪氨酸酶與體系供給的O2生物激活為毒性醌代謝物,同時加劇GSH耗竭和ROS擴增,誘導并放大銅死亡/鐵死亡/光熱協同的混合細胞死亡模式,顯著強化對耐藥性黑色素瘤的殺傷作用。在愈合階段,M3%Cu/3%Eu@A GOC終止毒性作用模式,調節巨噬細胞表型,釋放利于表皮重建的功能性金屬離子。這一級聯事件精準串聯腫瘤切除后的全病程,建立了內源性信號與外源性NIR協同調控的治療性良性循環。

圖. 多維增強型主動/被動交互納米復合水凝膠系統實現惡性黑色素瘤術后治療的潛在機制示意圖。
圖文解讀

圖1. M3%Cu/3%Eu@A的制備和基礎表征(A)M3%Cu/3%Eu@A的合成過程示意圖。(B)和(C)M3%Cu/3%Eu和M3%Cu/3%Eu@A的SEM和TEM圖像。(D)M3%Cu/3%Eu@A的元素映射圖像。(E)和(F)M3%Cu/3%Eu和M3%Cu/3%Eu@A的粒徑分布圖和Zeta電位。(G)M3%Cu/3%Eu和M3%Cu/3%Eu@A的FTIR。(H)M3%Cu/3%Eu和M3%Cu/3%Eu@A的XRD圖譜。(I)M3%Cu/3%Eu和M3%Cu/3%Eu@A的XPS全譜。(J)M3%Cu/3%Eu@A中Cu2p的精細譜圖。

圖2.(A)M3%Cu/3%Eu@A的酶樣級聯示意圖。(B)M3%Cu/3%Eu@A類過氧化物酶(POD)活性。(C)M3%Cu/3%Eu@A 濃度對?OH生成效率的影響。(D)不同pH條件下M3%Cu/3%Eu@A的電子自旋共振(ESR)波譜圖。(E)?OH初始生成速率與H2O2濃度的米氏動力學曲線及對應數據。(F)Lineweaver–Burk雙倒數圖。(G)納米顆粒的GPx活性。(H)M3%Cu/3%Eu的GPx活性隨時間的變化曲線。(I)M3%Cu/3%Eu@A的GPx活性隨時間的變化曲線。(J)M3%Cu/3%Eu@A的O2生成量。(K)M3%Cu/3%Eu@A的濃度依賴性O2生成量。(L)M5%Cu與M3%Cu/3%Eu的CAT活性催化過程自由能圖。(M)M3%Cu/3%Eu的CAT活性反應步驟示意圖。(N)M5%Cu與M3%Cu/3%Eu的POD活性催化過程自由能圖。(O)M3%Cu/3%Eu的POD活性反應步驟示意圖。(P)M5%Cu與M3%Cu/3%Eu的態密度(DOS)圖。

圖3. 水凝膠的制備和表征(A)M3%Cu/3%Eu@A GOC的合成過程示意圖。(B)Gela-Amino和OHA的合成示意圖。(C)不同原料的FTIR光譜。(D)不同原料和水凝膠的FTIR光譜。(E)GOC和M3%Cu/3%Eu@A GOC水凝膠的SEM圖。(F)在25至50℃之間,GOC和M3%Cu/3%Eu@A GOC的相變溫度掃描。(G)M3%Cu/3%Eu@A GOC水凝膠受NIR驅動的形態轉變。(H)描述M3%Cu/3%Eu@A GOC水凝膠受溫度控制解纏的示意圖。

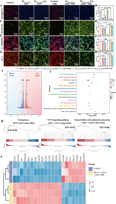
圖4 (A)不同處理條件下B16F10細胞的[Ru(dpp)3]Cl2染色結果和(B)對應陽性區域的定量分析結果。(C)不同處理條件下B16F10細胞的DCFH?DA染色結果和(D)對應陽性區域的定量分析結果。(E)不同處理條件下B16F10細胞的C11?BODIPY染色結果和(F)對應陽性區域的定量分析結果。(G)不同處理條件下B16F10細胞的線粒體膜電位變化情況和(H)對應陽性區域的定量分析結果。(I)對照組與M3%Cu/3%Eu@A GOC+NIR組間差異表達基因(DEGs)火山圖。(J)京都基因與基因組百科全書(KEGG)富集分析圖。(K)對照組與M3%Cu/3%Eu@A GOC+NIR組間差異表達基因(DEGs)的基因集富集分析(GSEA)結果。(L)關鍵差異表達基因(DEGs)熱圖。

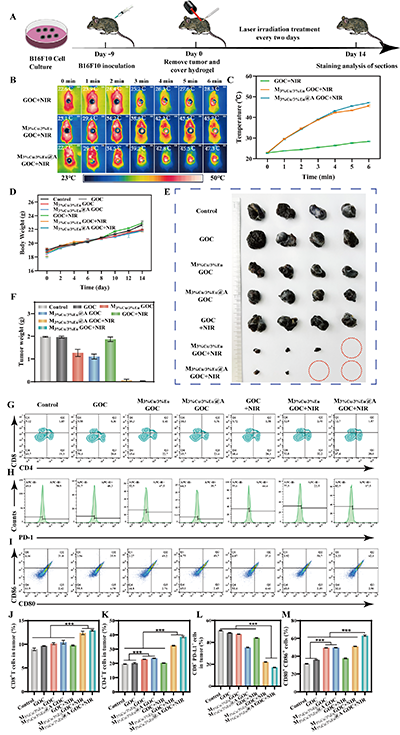
圖5 (A)治療流程示意圖。(B)體內光熱治療的熱成像圖。(C)光熱治療后的溫度變化曲線。(D)各組實驗動物的體質量變化曲線。(E)第14天剝離腫瘤組織的實物圖。(F)各組第14天的腫瘤質量統計結果。(G)CD8?T細胞與CD4?T細胞的流式細胞術分析結果。(H)CD8?T細胞中程序性死亡受體1(PD-1)表達水平的流式細胞術分析結果。(I)CD80?CD86?雙陽性細胞占比。(J)CD8?T細胞的定量分析結果。(K)CD4?T細胞的定量分析結果。(L)PD-1表達水平的定量分析結果。(M)CD80?CD86?細胞的定量分析結果。
研究總結
本研究構建了一種多維增強型多酶活性水凝膠體系(M3%Cu/3%Eu@A GOC)。研究證實,在近紅外光(NIR)照射下,本研究構建的水凝膠會發生解纏與構象變化,不僅可實現對深層不規則傷口的二次適應性填充,還能在復發/感染階段實現藥物的主動/被動擴散。在精心設計的M3%Cu/3%Eu@A納米體系中,還原性金屬離子呈現出獨特的價態轉變。近紅外光照射可促進該納米體系中“電子能級轉移”效應的發生,進而增強其多酶活性,包括過氧化物酶(POD)、谷胱甘肽過氧化物酶(GPx)及過氧化氫酶(CAT)的模擬活性。此外,無毒前藥對乙酰氨基酚(APAP)可通過腫瘤內源性酪氨酸酶(Tyr)與體系供給的氧氣(O?)的協同作用,被生物激活為有毒的醌類代謝物,從而阻止內源性谷胱甘肽(GSH)對銅死亡的抑制作用。這一過程會加劇谷胱甘肽的消耗與活性氧(ROS)的擴增,通過銅死亡、鐵死亡與光熱效應的協同作用,有效誘導并放大細胞死亡。
最終,上述級聯效應產生了多模態、多層次的治療效果,精準解決了黑色素瘤切除術后疾病進程中的各類挑戰。除了APAP外,其它的無毒前藥或誘導劑也可以作為未來與納米材料的酶學視角聯用的候選,以實現更廣泛的腫瘤閉環管理。相信,本研究開發的體系不僅是硅基納米材料功能拓展的典型事例,也為清除耐藥性腫瘤和組織修復領域提供了關鍵借鑒。
文章鏈接:https://doi.org/10.1002/adfm.202531433