嚴重創傷后不受控制的出血和細菌感染導致的傷口愈合延遲,是導致高死亡率和沉重經濟社會負擔的關鍵因素。水凝膠因具有類似組織的力學性能和三維(3D) 多孔結構,能夠維持濕潤環境并吸收傷口滲出物,以及在受力部位的適應性,被認為是傷口敷料領域最具潛力的候選材料之一。然而,傳統制備方法限制了水凝膠在形狀設計和生物活性方面的可控性,進而影響了其在不同傷口類型和愈合階段中的多功能應用。可定制的3D打印水凝膠因其在復雜傷口管理中的巨大潛力而備受關注,但由于機械性能弱和生物活性單一,仍然面臨著持續挑戰。理想的3D打印水凝膠敷料應具備快速止血、有效抗菌,以及良好的形狀適應性和優異的生物相容性。
近日,暨南大學化學與材料學院劉明賢教授團隊利用粘土礦物埃洛石納米管(HNTs) 作為聚合物增強劑和凝血劑的優勢,開發了一種兼具剪切稀化、優異的可打印性、高保真度和形狀保持性的殼聚糖/納米粘土(CS/HNTs)復合墨水,有效克服了純CS 墨水因粘度波動導致的結構穩定性問題。利用3D打印技術,可定制具有復雜三維結構的水凝膠敷料。此外,通過負載左氧氟沙星 (Lev),開發的CS/HNTs/Lev復合材料在體內外均展現出顯著的抗菌和止血性能,能夠有效促進細菌感染性傷口的愈合。該研究成果以“3D Printing of Chitosan Hydrogel Reinforced with Tubular Nanoclay for Hemostasis and Infected Wound Healing”為題發表在Bioactive Materials期刊上。暨南大學化學與材料學院博士生陳翔宇為該論文第一作者,劉明賢教授為唯一通訊作者。
圖1展示了CS@HNTs@Lev復合水凝膠的制備流程及多功能應用。具體而言,在一定濃度的HNTs分散液中,通過精確調控殼聚糖(CS)粉末的添加量并充分攪拌,制備得到CS/HNTs墨水。為提升水凝膠的抗菌療效,采用混合法將左氧氟沙星(Lev)負載至CS/HNTs墨水中,獲得CS/HNTs/Lev墨水。隨后,利用直接墨水書寫(DIW)3D打印技術,將該墨水打印成不同復雜結構的CS/HNTs/Lev水凝膠。該復合水凝膠憑借其良好的止血、抗菌及力學支撐功能,在治療感染性傷口方面展現出顯著的應用潛力。

圖1. 3D打印CS/HNTs/Lev水凝膠的制備和應用示意圖。
為驗證墨水的可打印性,首先需要評估墨水的流變性能。如圖2所示,當CS的濃度增加,CS/HNTs墨水的成型性逐漸增加,但是當CS濃度達到7 %,所得到的7:30的CS/HNTs出現了干皺的情況,不適用于3D打印成型。結合材料的粘彈性、剪切變稀和剪切屈服特性,選擇6:30的CS/HNTs墨水作為后續制備3D打印模型的濃度。此外,當受到低(1%)至高(200%)應變循環處理時,墨水表現出“液-固”性質轉變。同時,墨水完全可以在室溫下使用,在50 oC以下不影響墨水的類固體性質。

圖2. CS/HNTs墨水的制備及流變學測試。(a) CS/HNTs墨水制備的示意圖。(b) 不同CS濃度的CS/HNTs墨水。(c) 不同比例的CS/HNTs墨水粘度與剪切速率的關系。(d) G′與剪切應力的變化, (e) G′和G″與振蕩頻率的關系。(f) 6:30 CS/HNTs墨水的循環步進應變掃描測量。(g) G''、G''''和粘度與溫度的關系。
圖3通過XRD、紅外測試、Zeta電位、XPS以及SEM對CS、HNTs和CS/HNTs墨水進行了表征。結果表明CS和HNTs之間存在界面作用,CS中豐富的基團(-OH、-NH3+),能夠與HNTs表面的Al-OH和Si-O-Si產生氫鍵作用。同時,HNTs內外表面分別帶正電荷和負電荷,而CS帶正電,HNTs的外表面可以與CS產生靜電引力作用。從SEM圖中可以看到HNTs表面覆蓋了一層CS,這證明了因為靜電引力的作用使得CS吸附在HNTs的外表面。CS和HNTs之間的氫鍵和靜電引力的作用,使CS/HNTs墨水具備可打印性并保持一定的形狀。

圖3. CS和HNTs的相互作用。CS、HNTs和CS/HNTs的XRD圖譜(a),FTIR光譜(b)以及Zeta電位圖(c)。(d) HNTs的SEM圖像。(e) CS/HNTs的SEM圖像。(f) HNTs、CS和CS@HNTs的XPS譜圖。Si 2p g) 和 Al 2p h) 的XPS譜圖。(i) CS與HNTs相互作用的示意圖。
CS/HNTs墨水按設定的模型打印或模具成型后,浸入4 wt% NaOH溶液中以形成CS/HNTs水凝膠。通過測試CS/HNTs水凝膠的壓縮性能、拉伸性能以及柔韌性評估水凝膠的機械性能。如圖4所示,CS/HNTs水凝膠相比于CS水凝膠具有更高的壓縮強度和壓縮應變。6:30的CS/HNTs水凝膠的抗壓強度達327.1 KPa,所能承受的應變為33.1 %。在循環壓縮時,隨壓縮應變不斷增加(5 %-25 %),CS/HNTs水凝膠在循環的過程中沒有被破壞,在整個循環壓縮過程具有很好的形變能力。相比于CS水凝膠,由于較弱的機械性能無法進行拉伸性能測試,CS/HNTs水凝膠的拉伸強度達411.3 KPa。以上結果表明,CS/HNTs水凝膠具有比CS水凝膠更強的壓縮和拉伸性能,這是因為HNTs與CS的相互作用增加了水凝膠的機械性能。此外,圖4e展現了不同CS/HNTs水凝膠模型具有良好的柔韌性,在受到彎曲折疊后仍具有很好的還原性。SEM橫截面及元素分布圖中可以看出HNTs在CS/HNTs水凝膠的內部交叉分布,形成類三角的結構,CS在HNTs之間均勻分布,CS與HNTs相互作用支撐著整個結構,這可能是CS/HNTs具有比CS更好的可打印性、成型性和機械性能的原因。

圖4. CS/HNTs水凝膠的機械性能及微觀表征。(a) CS/HNTs和CS水凝膠的壓縮應力-應變曲線。(b)水凝膠壓縮前后對比圖。(c) CS/HNTs水凝膠在不同壓縮應變下循環的壓縮應力-應變曲線。(d) 拉伸應力-應變曲線。(e) 柔韌性測試。(f) 網格結構CS/HNTs水凝膠在不同放大倍下的截面SEM圖像,(g) 俯視圖的SEM圖像,以及 (h) C、N、O、Al和Si元素的映射圖像。
CS/HNTs墨水具備可打印性和保持一定形狀,因此采用CS/HNTs墨水打印出各種復雜的模型,以測試其形狀保真度。如圖5,CS/HNTs墨水能夠按照設定的模型打印出相對應的模型,例如五角星、鼻子、3020數字和金字塔。通過角度為45o和60o的梯形模型驗證其形狀保真度。如圖5b-c,所打印出來的梯形模型的長、寬、高和角度幾乎與理論設定值相同,這說明CS/HNTs墨水具備較好的形狀保真度。

圖5. 基于CS/HNTs墨水的3D打印。(a) 打印的五角星、鼻子、數字3020和金字塔的圖像。角度為45o和60o的梯形模型的長、寬、高(b)和角度(c)的形狀保真度。
Lev是一種臨床上廣泛使用的抗菌劑,被添加到 CS/HNTs 墨水中制備 CS/HNTs/Lev 水凝膠。使用E. coli 和S. aureus 作為細菌模型評估了CS/HNTs/Lev 水凝膠的抗菌效果 (圖 6)。如圖 6a所示,在 Lev 或 CS/HNTs/Lev 處理組中均未檢測到細菌存活。CS/HNTs 水凝膠產生的細菌抑制作用歸因于 CS 成分的抗菌作用。活/死細胞染色結果顯示CS/HNTs/Lev組呈現大面積的紅色熒光,意味著最高的細菌死亡率。CS 組和 CS/HNTs 組表現出一定的抗菌性能,圖像中可見少量紅色熒光區域。此外,使用掃描電子顯微鏡 (SEM) 觀察了水凝膠對細菌細胞形態的影響。如圖 6e 所示,與未經處理的細菌光滑完整的細胞壁相比,CS 組和 CS/HNTs 組的細菌細胞壁出現形態畸變,細胞膜粗糙,而 CS/HNTs/Lev 導致細菌內容物大量泄漏。結晶紫染色結果表明,CS/HNTs/Lev 組在抑制生物膜形成和破壞現有生物膜方面均表現出最佳效果。由于其優異的抗菌效果,CS/HNTs/Lev 水凝膠具有作為抗感染傷口敷料的潛力。

圖6. CS/HNTs水凝膠的抗菌性能。 (a) 與不同材料共培養后, E. coli和S. aureus在瓊脂平板上的菌落照片。(b) E. coli的細菌活力,以及(c) S. aureus的細菌活力。(d) 細菌的活/死染色。(e) 細菌的SEM圖像。(f) 細菌生物膜的結晶紫染色以及相應的定量統計 (h, i)。(g) 不同處理后,被破壞的細菌生物膜的結晶紫染色圖片以及相應的定量統計 (j, k)。
通過體外凝血試驗評估了CS/HNTs 的凝血能力(圖 7)。如圖 7a 所示,對照組和 CS 組在 5 分鐘時釋放大量血紅蛋白,但 CS/HNTs 和 CS/HNTs/Lev 組在 4 分鐘時已形成穩定的血塊。如圖 7b 所示,通過相對血紅蛋白吸光度 (RHA) 進一步證實了 CS/HNTs 和 CS/HNTs/Lev 的凝血結果,曲線的急劇下降表明其促凝特性優于市售紗布。水凝膠的全血凝血試驗(圖 7c)表明,含有 HNTs 的水凝膠組表現出更優的促凝作用, CS/HNTs 水凝膠組的凝血時間比紗布組縮短了 23%,顯示出顯著差異。這是由于HNTs 具有中空管狀結構,可以快速吸收血液中的水分,促進血小板聚集,從而形成血塊并加速凝血過程,顯著改善了 CS 基水凝膠的凝血性能。此外,體內外實驗證明水凝膠滿足傷口管理的生物相容性。

圖7. CS/HNTs水凝膠的體外止血能力和生物相容性。(a) 體外凝血試驗的照片。(b)相對血紅蛋白百分比反映的在時間點的各敷料的凝血進程。(c) 全血凝固時間。(d) 溶血率。(e) L929細胞的活/死染色圖像。(f) 細胞活力檢測。(g) 水凝膠皮下植入的示意圖。(h) 植入區域組織的H&E染色。
鑒于CS/HNTs 水凝膠體外表現出優異的凝血性能,本研究進一步在小鼠肝出血模型和尾部出血模型中評估了其體內止血能力(圖 8)。與對照組相比,CS 水凝膠處理顯著縮短了凝血時間。CS/HNTs 水凝膠處理組的止血效果更佳,能夠在 3 分鐘內形成穩定的血凝塊,且滲出面積無明顯增加。盡管與體外試驗結果相比,CS/HNTs 水凝膠的體內止血性能與市售紗布的止血性能無顯著差異,但這種差異可能歸因于紗布在體內通過物理壓迫輔助止血的機制,而該機制在體外條件下無法體現。相反,CS/HNTs 水凝膠通過加速血液濃縮、促進血小板富集及激活凝血級聯反應來發揮止血作用。因此,CS/HNTs 水凝膠展現出應用于不可壓迫性傷口治療的廣闊前景。

圖8. CS/HNTs在小鼠肝臟和尾部出血模型中的止血效果。(a) 小鼠肝臟止血過程示意圖。
(b) 不同時間點肝臟出血照片。 (c) 肝臟止血時間。(d) 肝臟失血量。(e) 小鼠尾部止血示意圖。(f) 不同時間點尾部出血照片。 (g) 小鼠尾部止血時間。(h) 小鼠尾部失血量。
為了研究CS/HNTs/Lev 的體內傷口愈合能力,在小鼠身上創建了 10 毫米的全層皮膚傷口,并感染了S. aureus(圖9a)。到第 9 天,CS/HNTs/Lev 組幾乎完全愈合 (7.99 ± 2.70%),顯示表面光滑并出現新的上皮組織。對照組和 CS/HNTs 組的傷口面積分別為 13.14 ± 0.76% 和 12.43 ± 2.43%,顯著小于模型組的 25.05 ± 3.67%。在第 5 天,對感染部位組織滲出物中的細菌定植進行定量分析,結果顯示 CS/HNTs/Lev 組的細菌計數明顯低于其他組(圖 9f, g)。在 CS/HNTs 水凝膠中添加 Lev 有效殺滅和抑制了感染部位的細菌生長,從而減少了感染并加速了愈合。

圖9. 體內抗菌效果及傷口愈合分析。(a) 動物實驗設計示意圖。(b) 小鼠感染傷口在不同時間點的圖像。(c) 傷口在不同時間點收縮示意圖。(d) 相對傷口面積的定量分析。(e)小鼠體重變化。(f) 菌落圖像。(g) 感染傷口對應的菌落數量。
HE 染色顯示,模型組有顯著的炎癥細胞浸潤、表皮增厚,且缺乏皮膚附屬器(圖 10)。此外,傷口仍未閉合,膠原纖維排列松散。相比之下,CS 和 CS/HNTs 治療組表現出減少的炎癥細胞浸潤和更薄的表皮層,表明愈合反應達到平衡。然而,CS/HNTs/Lev 組顯示出毛囊和新血管,以及與周圍正常皮膚相似的真皮增厚,表明其具有增強的組織再生能力。Masson 染色顯示實驗組之間膠原蛋白沉積存在顯著差異(圖 10c)。CS/HNTs/Lev 組顯示出大量新形成的膠原蛋白,密度最高,表明最佳的傷口愈合效果。TNF-α在對照組和 CS/HNTs/Lev 組的表達水平最低,這表明CS/HNTs/Lev有效降低了細菌感染引起的炎癥。此外,CS/HNTs/Lev 組的 CD31 表達顯著升高,血管腔更清晰。K14的免疫熒光染色證實了表皮厚度和上皮重構。

圖10. 組織形態學分析。(a) 組織病理學評估傷口愈合示意圖。(b-c) H&E染色和Masson染色的圖片。(d) TNF-α的免疫熒光染色。(e) TNF-α熒光強度分析。(f) CD31的免疫熒光染色。(g) CD31熒光強度的分析。(h) K14的免疫熒光染色及(i)相應的定量分析。
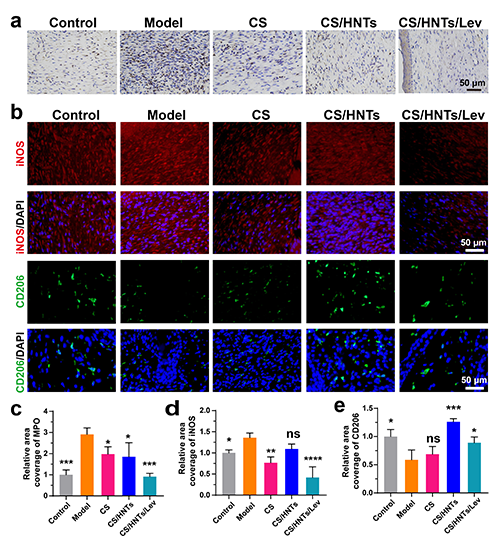
為了探索免疫細胞浸潤的動態變化,在第11 天對傷口切片進行骨髓過氧化物酶 (MPO) 染色(圖11)。CS/HNTs/Lev 水凝膠顯著降低了傷口組織中的 MPO 水平,與未感染的對照組水平相當。此外,CS/HNTs/Lev 可能通過抑制細菌感染并迅速誘導傷口部位巨噬細胞的 M2 極化來發揮其作用。總的來說,載藥 3D 打印的 CS/HNTs/Lev 水凝膠通過調節免疫細胞、減輕感染引起的炎癥、重建表皮和恢復血管網絡,顯著增強了傷口愈合,在傷口管理中展現出明顯的優勢。

圖11. 組織形態學分析。(a) MPO 的免疫組織化學染色。(b) iNOS 和 CD206 的免疫熒光染色。(c) MPO的定量分析。(d) iNOS的定量分析。(e) CD206的定量分析。
這項研究開發了一種納米粘土增強的的3D 打印CS 水凝膠,HNTs 與 CS 之間的氫鍵和靜電相互作用,優化了 CS/HNTs 墨水的流變特性,使其滿足擠出打印的流體動力學需求,并表現出優異的自支撐能力,從而能夠實現高保真度、復雜結構的 3D 打印。HNTs 的摻入同時提升了水凝膠的機械強度和止血潛能。進一步,通過負載活性藥物 Lev,使3D 打印水凝膠表現出顯著的體外抗菌活性。CS/HNTs/Lev 水凝膠優異的藥物遞送能力、打印適性、增強的止血性能和機械強度,有效地促進了體內感染傷口的愈合。綜上所述,本研究為利用納米粘土增強的 3D 打印多糖水凝膠在傷口管理中的應用提供了重要的研究基礎,并為開發多功能、個性化敷料開辟了新的途徑。
該論文得到了國家自然科學基金(52073121)、廣東省基礎與應用基礎研究基金(2025A1515011860)項目和中央高校基礎研究基金(21624115)的資助。
論文鏈接:https://doi.org/10.1016/j.bioactmat.2025.08.024
- 港中深唐本忠院士/北理工黎朝 AM:基于AIE活性納米復合水凝膠的可穿戴交互式信息-傳感材料 2024-03-23
- 浙江大學賀永教授團隊《Mater. Horiz.》:可原位印刷的導電納米粘土/液態金屬基柔性電子 2021-04-30
- 海南首創引入納米片層天然橡膠合成技術 可達萬噸級制備 2018-01-18
- 南林劉承果教授團隊 Adv. Sci.:用于3D打印的高性能、可循環生物基光敏聚合物 2026-03-28
- 杭師大劉增賀/陳建聞/朱雨田團隊 Nat. Commun.:原子經濟增值回收商用熱固性聚氨酯泡沫至光固化3D打印樹脂 2026-03-20
- 中國海洋大學徐曉峰教授團隊 AFM:吸濕復合材料同軸3D打印 2026-02-26
- 江南大學付少海/王冬團隊 Small:原位礦化生成的雙網絡結構殼聚糖復合氣凝膠用于替代石油基保溫材料 2025-10-27