糖尿病慢性傷口因高血糖誘導的線粒體功能障礙、巨噬細胞極化失衡和血管內皮損傷而難以愈合。傳統療法(如清創術或生長因子局部應用)效果有限,且無法解決線粒體動態失衡與免疫代謝交互失調的核心問題。該研究聚焦于糖尿病慢性傷口愈合難題,開發了一種絲素蛋白/明膠(SG)基生物水凝膠并負載線粒體分裂抑制劑Mdivi-1(SG/M),系統探究其促進傷口愈合的效果與機制。糖尿病慢性傷口因代謝紊亂、免疫失調和微血管損傷導致愈合困難,而線粒體動力學失衡被證實與糖尿病并發癥密切相關。Mdivi-1作為Drp1抑制劑,可抑制線粒體裂變、減輕氧化應激和炎癥反應。研究通過溶液共混和交聯工藝制備SG/M水凝膠,其具有三維多孔結構、適宜的機械強度和緩釋能力,能持續釋放Mdivi-1并維持局部治療濃度。在糖尿病大鼠模型中,SG/M水凝膠顯著加速傷口閉合,促進上皮再生和膠原纖維有序沉積,減少炎癥細胞浸潤,同時上調血管內皮生長因子(VEGFα)表達以增強血管新生。體外實驗表明,高葡萄糖環境可誘導巨噬細胞向促炎的M1表型極化,伴隨線粒體碎片化和糖酵解代謝增強,而Mdivi-1干預可逆轉這一過程,促進巨噬細胞向抗炎的M2表型極化,恢復線粒體融合狀態并促進向氧化磷酸化代謝的轉變。
機制研究揭示,Mdivi-1通過激活MEK/ERK信號通路驅動巨噬細胞代謝重編程,進而促進M2極化。更重要的是,Mdivi-1處理的M2型巨噬細胞可通過細胞間線粒體轉移,將功能性線粒體傳遞給血管內皮細胞(HUVECs),改善后者在高糖環境下的線粒體膜電位、減少活性氧(ROS)積累,并增強其遷移和管腔形成能力。Transwell共培養實驗證實,線粒體轉移依賴于巨噬細胞的極化狀態,M2型巨噬細胞傳遞的線粒體可整合到HUVECs的線粒體網絡中,恢復其能量代謝功能。此外,SG/M水凝膠的生物相容性良好,系統毒性低,其多孔結構促進細胞黏附與營養交換,為組織修復提供了理想微環境。該研究不僅闡明了Mdivi-1通過“巨噬細胞極化-線粒體轉移”軸改善糖尿病微環境的新機制,也為糖尿病傷口治療提供了兼具抗炎和促血管生成功能的新型生物材料策略,展現了靶向線粒體動態調控在代謝性疾病并發癥中的臨床轉化潛力。

圖1. SG/M 水凝膠的制備及其在慢性糖尿病傷口中的作用及機制示意圖。

圖2. SG/M水凝膠的結構表征。

圖3. SG/M水凝膠促進糖尿病大鼠皮膚傷口愈合。

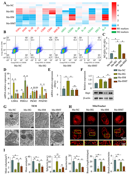
圖4. 體外巨噬細胞極化及線粒體動力學分析。

圖5. 體外血管內皮細胞的遷徙行為及成管功能分析。

圖6. 體外血管內皮細胞的線粒體功能分析。

圖7. 巨噬細胞向血管內皮細胞的線粒體轉移。
該工作以“2A-biohydrogels accelerate diabetic wound healing by promoting M2
macrophage polarization and functionalized mitochondrial transfer to endothelial cells”為題發表于Chemical Engineering Journal(2025:514 ,163130)期刊上(2023 IF=13.4)。文章第一作者為四川大學華西口腔醫學院王浩博士和周敏碩士,通訊作者為四川大學華西口腔醫學院甘雪琦教授。該項研究得到了國家自然科學基金面上項目的支持。
論文鏈接:https://doi.org/10.1016/j.cej.2025.163130