澶嶆棪澶у涓佸緩涓滄暀鎺堣棰樼粍銆夿ioact. Mater.銆嬶細鍑嗕笁緇寸粏鑳炵爺絀跺鉤鍙扮殑鐮斿埗鍙婄粏鑳炶涓虹爺絀?/span>
2022-01-27 鏉ユ簮:涓浗鑱氬悎鐗╃綉 鐐瑰嚮嬈?/span>
鍏抽敭璇嶏細鐢熺墿鏉愭枡
鍥?/span>1. 鏈爺絀剁殑鍩烘湰鎬濊礬銆?/span>(A) 緇嗚優鍝嶅簲鍑嗕笁緇村姏瀛﹀埡嬋鐨勭ず鎰忓浘銆?/span>(B) 鍏鋒湁鎷撴墤寰粨鏋勭殑PDMS鑶滅殑鍒墮犲強緇勮銆?/span> 璇ュ井嫻佹帶鑺墖鍦板埗澶囧瓨鍦ㄨ澶氶毦鐐癸細棣栧厛錛?/span>闇瑕佽繘琛屼袱嬈″鍑嗭紱鍏舵錛?/span>鍦ㄥ鍑嗕箣鍚庤繕瑕佺珛鍗寵繘琛岀瓑紱誨瓙浣撻敭鍚?/span>浠ュ厤澶辨椿錛?/span>姝ゅ錛岀鏅剁墖涓婄殑寰浘妗堥氬父闅句互瑙傚療娓呮錛屽鍔犱簡瀵瑰噯闅懼害銆?/span>涓轟簡瑙e喅榪欎簺闂錛岀爺絀朵漢鍛樿璁″茍緇勮浜嗕竴縐嶆柊鍨嬬殑鑺墖蹇熷鍑嗕華錛堝浘2錛夈傚嚟鍊熻瀵瑰噯浠殑棰勫鍑嗙▼搴忓拰鏈夋晥瑙傚療鐨勪紭鐐癸紝鍦ㄧ瓑紱誨瓙琛ㄩ潰澶勭悊鍚庡彲鍦?/span>1鍒嗛挓鍐?/span>鍗沖彲瀹屾垚瀵瑰噯鍜岄敭鍚堛?/span>
鍥?/span>4 (A) 寰祦鎺?/span>鎷変幾緋葷粺銆?/span>(B) 涓嶅悓鎷変幾棰戠巼涓嬫媺浼?/span>鐜?/span>涓庡帇鍔涚殑鍏崇郴銆傜悊璁虹粨鏋滀唬琛ㄦ潵鑷湁闄愬厓鍒嗘瀽鐨勯潤鎬佹媺浼?/span>鐜?/span>銆?/span>
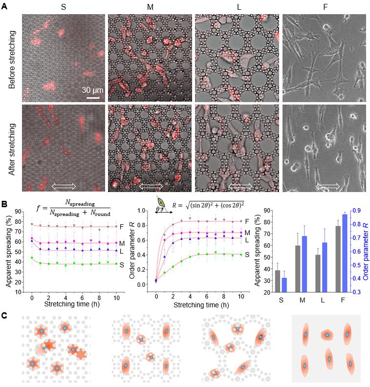
鐮旂┒浜哄憳瀵圭粏鑳炵殑鈥滅被涓夌淮鈥濈姸鎬佽繘琛岃緇嗚〃寰佲斾嬌鐢ㄥ叡鑱氱劍鏄懼井闀滆幏鍙栧師濮嬬粏鑳炵殑涓夌淮鏁版嵁銆侀氳繃涓夌淮閲嶆瀯鏉ユ暟瀛楀寲鏄劇ず緇嗚優褰㈡侊紝騫朵嬌鐢ㄧ悆褰㈠害鏉ヤ及璁$粏鑳炲艦鐘躲傚浘5A灞曠ず浜嗛氳繃鍏辮仛鐒︽樉寰暅鑾峰緱鐨勮崸鍏夎漿鏌撴椿緇嗚優鐘舵併傜爺絀朵漢鍛樺彂鐜版嫇鎵戝井緇撴瀯鍙互鏄捐憲鍦版敼鍙樼粏鑳炲艦鎬侊細鍦?/span>S涓紝緇嗚優鍙楀埌涓ユ牸綰︽潫錛屽洜姝ょ粏鑳炶〃闈㈢矖緋欙紙浣庣悆褰㈠害錛夛紱鍦?/span>L涓紝緇嗚優鏉炬暎鍦伴粡闄勫湪寰簳鐨勫簳閮ㄥ拰渚у涓婏紝鍛堥摵灞曞艦鎬侊紙浣庣悆褰㈠害錛夛紱鑰屽湪M涓紝緇嗚優閫傚害榛忛檮浜庡井浜曪紝鍥犳緇嗚優瓚嬩簬鍦嗗艦錛堥珮鐞冨艦搴︼級錛?/span>F涓婄殑緇嗚優鏄洓縐嶅熀鏉夸腑鏈騫沖潶鐨勶紙鐞冨艦搴︽渶浣庯級銆傜悆搴︽槸鐢ㄤ笁緇撮噸寤虹殑鏁板瓧淇℃伅璁$畻鐨勩傜粏鑳炵悆搴︾殑緇熻緇撴灉鍒嗗埆涓?/span>0.54錛?/span>S錛夈?/span>0.65錛?/span>M錛夈?/span>0.59錛?/span>L錛夊拰0.50錛?/span>F錛夈?/span>
鍥?/span>5. 寰煴涓?/span> RFP-hMSC 緇嗚優鐨勪笁緇磋〃寰併?/span>(A) 涓夌寰簳闃靛垪 (S銆?/span>M 鍜?L)涓拰騫抽潰錛?/span>F錛変笂鐨勭粏鑳炲艦鎬併備粠宸﹀埌鍙崇殑鍥涜琛ㄧず鍥涚鍩烘澘鐨勭ず鎰忓浘銆佸叡鑱氱劍鏄懼井闀滃吀鍨嬬粨鏋溿佷笁緇撮噸鏋勭粨鏋溿佸噯涓夌淮緇嗚優榛忛檮紺烘剰鍥俱傚湪鍏辮仛鐒﹀浘鐗囦腑錛岀孩鑹茶〃紺虹敤RFP鏍囪鐨勬椿緇嗚優錛屾槑鍦鴻〃紺哄井鏌遍樀鍒椼?/span>(B) 緇嗚優鐨勭悆搴?(n鈮?/span>80)銆?/span> 鍥?/span> 6A鏄劇ず浜?/span>鍦ㄥ驚鐜媺浼革紙1 Hz錛?/span>10%錛夋湡闂?/span>錛?/span>RFP-hMSC緇嗚優鐨?/span>鎵╂暎鍜?/span>鍙栧悜鍙戠敓浜?/span>鏄捐憲鍙樺寲銆傚浘 6B 鍒?/span>鏄劇ず浜?/span>緇嗚優閾哄睍鍜屽彇鍚?/span>闅忔椂闂村彉鍖栫殑緇熻鏁版嵁銆傚湪鎷変幾鐨?/span>0-2灝忔椂鍐咃紝緇嗚優鍦?/span>S銆?/span>M鍜?/span>L闃靛垪涓殑閾哄睍鏅亶闄嶄綆錛?/span>鍑忓皯5-8%錛夛紝鑰屽湪騫抽潰錛?/span>F錛?/span>涓婁笉鏄庢樉錛堝噺灝?/span>~1%錛夈?/span>鍙錛?/span>涓浜涚粏鑳?/span>閫夋嫨浜?/span>鏀剁緝鎴愬渾褰㈠茍榛忛檮鍦ㄥ井鏌辯殑渚у涓婁互閬垮厤鐗╃悊鎵板姩銆傚湪2-10灝忔椂鍐咃紝緇嗚優鐨勯摵灞?/span>杈懼埌紼蟲侊紝閾哄睍鐜?/span>鍒嗗埆涓?/span>39% (S)銆?/span>58% (M)銆?/span>53% (L)鍜?/span>76% (F)銆?/span>
鍥?/span>6. RFP-hMSC緇嗚優鍦ㄥ驚鐜媺浼歌繃紼嬩腑鐨?/span>閾哄睍鍜?/span>鍙栧悜銆?/span> (A)寰幆鎷変幾鍚庡井浜?/span>闃靛垪涓粏鑳炵殑鏄懼井鐓х墖銆傚簳閮ㄧ殑鍙岀澶磋〃紺烘媺浼告柟鍚戙傝崸鍏夋ā寮忔嫻嬪甫鏈?/span>RFP錛堢孩鑹茶崸鍏夛級鏍囪鐨勬椿緇嗚優錛?/span>鐩稿樊妯″紡瑙傚療寰煴闃靛垪錛?/span>鍥句腑鎵鏄劇ず鐨勬槸鍚堝茍鐨勫浘鍍忋?/span>錛?/span>B錛?/span>緇嗚優鐨勮〃瑙?/span>閾哄睍鐜?/span>鍜?/span>搴忓弬閲忛殢鎷変幾鏃墮棿鍙樺寲鐨勭粨鏋滐紝鍏?/span>涓殑綰㈢嚎浠呯敤浜庤瑙夊紩瀵?/span>銆?/span>(C) 寰幆鎷変幾鐨?/span>浜岀淮鎴栧噯涓夌淮鏉愭枡寰幆澧冧腑緇嗚優鐘舵佺殑紺烘剰鍥俱?/span> 鎷変幾淇冧嬌緇嗚優榪佺Щ鍙戠敓鏍規湰鎬у彉鍖栥備粠鍥?/span>7錛?/span>涓婇儴錛夋樉紺虹殑鍗曠粏鑳炶縼縐昏建榪?/span>鍙互鐪嬪嚭錛屾媺浼告樉钁?/span>鏀瑰彉浜嗙粏鑳炶縼縐?/span>妯″紡銆?/span>鍙鍦ㄦ媺浼歌繃紼嬩腑錛岀粏鑳炴劅瑙夊埌寮虹儓鐨?/span>鍔涘騫叉壈錛?/span>鑰?/span>涓轟簡閬垮厤鎵板姩錛?/span>緇嗚優閫夋嫨鍦?/span>鎷変幾鐨勫瀭鐩?/span>鏂瑰悜涓?/span>榪佺Щ銆傛澶栵紝鐮旂┒浜哄憳鐢ㄨ疆寤?/span>榪佺Щ閫熷害鍜屽潎鏂逛綅縐?/span> (MSD) 閲忓寲浜嗙粏鑳炶縼縐?/span>銆?/span>杞粨榪佺Щ閫熷害鐢?/span>榪佺Щ闀垮害 ( l ) 闄や互榪佺Щ鏃墮棿 ( t )寰楀嚭錛堣瑙佸浘7宸︿笂瑙掔ず鎰忓浘錛?/span>錛?/span>
(1)
MSD 闅忔媺浼告椂闂?/span>t綰挎у鍔犮?/span>琛ㄦ槑緇嗚優榪佺Щ閬靛驚綺掑瓙甯冩湕榪愬姩鐨勯殢鏈烘墿鏁f柟紼嬨傚洜姝わ紝鍙互浣跨敤 MSD 鐨勭粨鏋滆綆楁墿鏁?/span>緋繪暟D錛屽鍥?/span>7涓?/span>閮?/span>鎵紺恒?/span>涓嶇鏄?/span>鎷変幾榪樻槸闈炴媺浼告儏鍐?/span>錛?/span>寰簳闃靛垪涓粏鑳炵殑鎵╂暎緋繪暟澶у皬欏哄簭鍧囦負 M > L > S銆?/span>F鐨勬墿鏁g巼澶т簬寰簳闃靛垪錛屽洜涓虹粏鑳?/span>鍙互鍦ㄦ病鏈夊井鏌遍殰紕嶇殑鎯呭喌涓嬭縼縐匯傛媺浼稿拰闈炴媺浼哥殑鎵╂暎緋繪暟錛?/span>D鎷変幾/ D闈炴媺浼?/span>錛変負 S (0.5) < M (0.9) < L (1.6) < F (5.4)錛岃繖鎰忓懗鐫鎷変幾浣?/span>L鍜?/span>F涓殑緇嗚優榪佺Щ閫熷害鍙樺揩錛岃屾槸S鍜?/span>M涓殑緇嗚優杈冩參銆?/span>緇嗚優鎷変幾鍦ㄥ緢澶х▼搴︿笂褰卞搷浜嗙粏鑳炶縼縐葷殑鏂瑰悜銆備紬鎵鍛ㄧ煡錛岄傚害鐨勭粏鑳為粡闄勫彲浠ヤ績榪涚粏鑳炶縼縐匯傛墍浠ュ浜庡鉤鍧﹁〃闈?/span> 錛?/span>F錛夊拰紼鐤忓井鏌憋紙L錛夋潵璇達紝寮虹儓鐨勫姏瀛︽壈鍔紙10% 鎷変幾 1 Hz錛夊彲鑳戒細鍓婂急緇嗚優榛忛檮錛屼粠鑰屼嬌緇嗚優鏇撮傚悎榪佺Щ銆傝嚦浜庤嚧瀵嗙殑寰煴錛?/span>S鍜?M錛夛紝鎷変幾鍙互閫氳繃澧炲姞緇嗚優鐗靛紩鍔涙潵澧炲己緇嗚優榛忛檮錛屼粠鑰岄樆紕嶇粏鑳炶縼縐匯?/span>
RFP-hMSC緇嗚優鍦ㄥ叿鏈変笉鍚屾嫇鎵戝艦璨岃〃闈㈢殑杞粨閫熷害涓?/span>V鎷変幾= 10 ?m h-1 (S)銆?/span>29 ?m h-1 (M)銆?/span>24 ?m h-1 (L)銆?/span>76 ?m h -1 (F) 鍜?/span>V闈炴媺浼?/span>= 14 ?m h-1 (S)銆?/span>33 ?m h -1 (M)銆?/span>17 ?m h-1 (L)銆?/span>35 ?m h-1 (F)銆傚湪寰幆鎷変幾涓嬬粏鑳炶縼縐繪樉紺哄嚭寰堝己鐨勬柟鍚戞с?/span>閫氳繃璁$畻MSD鐨?/span>X鍜?/span>Y鍒嗛噺錛?/span>MSD X鍜?/span>MSD Y 錛夛紝騫跺皢 MSD Y / MSD X瀹氫箟涓烘柟鍚戞э紝鏁板?/span>涓?/span> 1.4 (S)銆?/span>5.1 (M)銆?/span>3.8 (L) 鍜?17.2 (F)銆?/span>
鍥?/span>7. 寰幆鎷変幾 (St.) 鍜岄潪鎷変幾 (N.St.) 涓嬪崟涓粏鑳炵殑璺熻釜璺緞銆?/span>鍥句腑鏄劇ず浜嗘瘡涓熀鏉跨殑30涓粏鑳炶建榪廣?/span>MSD鏄牴鎹瘡1灝忔椂榪佺Щ杞ㄨ抗鐨勭鍒扮璺濈璁$畻寰楀嚭鐨勩?/span>MSD鐨?/span>X鍜?/span>Y鍒嗛噺鐢ㄤ簬璁$畻榪佺Щ鐨勬柟鍚戞?/span>銆?/span>
涓轟簡娓呮鍦拌〃寰佺粏鑳?/span>涓庢潗鏂欎箣闂寸殑鐩鎬簰鑱旂郴錛?/span>鐮旂┒浜哄憳灝?/span>hMSC緇嗚優鍩瑰吇鍦ㄤ簩緇達紙鍦ㄥ鉤闈?/span>PDMS涓婏級銆佸噯涓夌淮錛堝湪PDMS寰簳涓級鍜屼笁緇達紙鍦?Matrigel錛夊井鐜涓傚浐瀹氭煋鑹插悗錛屽湪鍏辮仛鐒︽樉寰暅涓嬮愬眰鎵弿緇嗚優銆傜粨鏋滃鍥?/span>8鎵紺猴細榛忕潃鏂戣泲鐧斤紙vinculin錛?/span>鍜?/span>寰笣錛?/span>F-actin錛?/span>鍦ㄦ墍鏈?/span>緇村害涓?/span>閮藉緢鏄捐憲錛岃繖璇存槑緇嗚優涓庢潗鏂欎箣闂村瓨鍦?/span>鏄庢樉鐨?/span>榛忛檮浣嶇偣銆?/span>鍏朵腑鐮旂┒浜哄憳鍙戠幇錛?/span>鍦?/span>涓夌淮寰幆澧冧腑鐨勯粡鐫鏂戣泲鐧?/span>鐨勮崸鍏夊己搴︾浉瀵硅緝寮?/span>錛岃繖鍙兘鏄敱浜?/span>緇嗚優涓庤蔣姘村嚌鑳剁殑榛忛檮杈冨急寮曡搗鐨?/span>銆?/span>

鍥?/span>8. 鍏辮仛鐒︽樉寰暅Z杞村眰鎵殑涓夌淮鍙犲姞鍥俱傚叾涓伆鑹茶〃紺烘潗鏂欙紱綰㈣壊琛ㄧず寰笣錛涚豢鑹茶〃紺洪粡鐫鏂戣泲鐧斤紱钃濊壊琛ㄧず緇嗚優鏍搞傛澶勶紝鈥?D鈥?/span>琛ㄧず騫沖潶 PDMS 琛ㄩ潰涓婄殑緇嗚優錛?/span>鈥?D鈥?/span>琛ㄧず鍩鴻川鑳朵腑鐨勭粏鑳烇紝鈥?/span>quasi-3D鈥?/span>琛ㄧず琚?/span>PDMS寰煴鍖呭洿鐨勫井浜曚腑鐨勭粏鑳烇紝鍏朵腑鈥淪鈥?/span>銆?/span>鈥淢鈥?/span>鍜?/span>鈥淟鈥?/span>琛ㄧず灝忋佷腑銆佸ぇ寰簳銆?/span> 緇嗚優鍦?/span>浜岀淮鍜屽噯涓夌淮涓煿鍏?/span>4 h錛屽湪涓夌淮涓煿鍏?/span>24 h銆?/span> 涓轟簡鑰冨療涓嶅悓緇嗚優瀵逛簬涓夌寰幆澧冪殑鍝嶅簲錛屽皢涓夌緇嗚優鍦ㄤ簩緇淬佸噯涓夌淮鍜屼笁緇村井鐜涓?/span>鐨勭粏鑳炲搷搴斻傝繖涓夌緇嗚優鍒嗗埆涓?/span>hMSC錛堜漢楠ㄩ珦闂村厖璐ㄥ共緇嗚優錛?/span>銆?/span>HFF錛堜漢鍖呯毊鎴愮氦緇寸粏鑳烇級銆?/span>HUVEC錛堜漢鑴愰潤鑴夊唴鐨粏鑳烇級銆傞渶瑕佸己璋冪殑鏄紝榪欓噷騫?/span>娌℃湁鍔ㄧ敤寰幆鎷変幾銆傚浘9A鎵紺猴紝緇嗚優鍦ㄤ簩緇?/span>寰幆澧冧腑4 h鍐?/span>灝遍摵灞?/span>鑹ソ銆備絾鍦ㄤ笁緇?/span>寰幆澧?/span>涓?/span>灝界鍩瑰吇24 h錛岀粏鑳?/span>浠嶇劧鍦ㄥ熀璐ㄨ兌涓秼浜庡渾褰€傚湪鍑嗕笁緇?/span>寰幆澧?/span>涓紝緇嗚優琛ㄧ幇鍑轟笉鍚岀殑褰㈡侊細M浣跨粏鑳炴瘮S鍜?/span>L鑶滄洿鍦嗐傚浘9B鏄劇ず浜嗗畾閲忓垎鏋愮殑緇撴灉銆傚渾搴︾‘瀹炴槸浜岀淮<鍑?/span>涓夌淮<涓夌淮銆傛澶栵紝姣忎釜緇嗚優涓?/span>榛忕潃鏂戣泲鐧?/span>鐨勭Н鍒嗗己搴︿負浜岀淮: 鍑嗕笁緇?/span>:涓夌淮= 5:3:1銆傚洜姝わ紝鍑嗕笁緇村井鐜浠嬩簬浜岀淮鍜屼笁緇翠箣闂達紝涓?/span>鐩稿鏇存帴榪戜笁緇淬傚湪鍑嗕笁緇達紙S銆?/span>M 鍜?L錛変腑錛?/span>M緇勫湪鎵鏈変笁綾葷粏鑳炵殑涓変釜鏂歸潰錛?/span>寰笣銆佸渾搴﹀拰緇嗚優闈㈢Н錛夊潎鏄劇ず鍑烘渶楂樺箋?/span>
鍥?/span>9. 鍦ㄤ簩緇達紙PDMS騫抽潰涓婏級銆佸噯涓夌淮錛?/span>PDMS 寰簳涓級鍜屼笁緇達紙鍩鴻川鑳朵腑錛夊井鐜涓煿鍏葷殑涓嶅悓綾誨瀷鐨勭粏鑳炪?/span>(A) 鏌撹壊鐨?/span>hMSC銆?/span>HFF鍜?/span>HUVEC 鐨勮崸鍏夋樉寰収鐗囷紝鍏朵腑寰笣涓虹孩鑹詫紝榛忕潃鏂戣泲鐧戒負緇胯壊錛岀粏鑳炴牳涓鴻摑鑹層?/span>(B)浜岀淮鍜屽噯涓夌淮緇嗚優鍩瑰吇 4 h錛屼笁緇寸粏鑳炲煿鍏?/span> 24 h鍚?/span>寰笣鍜岄粡鐫鏂戣泲鐧界殑縐垎寮哄害鍜岀粏鑳為粡闄勫弬鏁扮殑緇熻緇撴灉銆?/span>
閫氳繃浠ヤ笂鐮旂┒鍙戠幇錛岀粏鑳?/span>鍦ㄤ腑絳夊井浜?/span>錛?/span>M錛?/span>涓?/span>鐨勫彇鍚戙侀摵灞曘?/span>榪佺Щ鍧囨瘮灝忓井浜?/span> (S) 鍜屽ぇ寰簳 (L)楂?/span>銆傜敱浜庣粏鑳炵悆搴︾殑欏哄簭涓?/span> M > L > S錛岀爺絀朵漢鍛樻帹嫻嬪噯涓夌淮緇嗚優榛忛檮鏀瑰彉浜嗙粏鑳炶涓恒備篃灝辨槸璇達紝M鍙兘鍏呭綋鈥?/span>閫?/span>搴?/span>鏀灦鈥?/span>鏉?/span>甯姪緇嗚優榛忛檮銆侀噸鏂板畾鍚戝拰榪佺Щ銆備負浜嗚繘涓姝ラ槓鏄?/span>鈥?/span>閫?/span>搴?/span>鏀灦鈥?/span>榪欎竴姒傚康錛岀爺絀朵漢鍛樺皢涓夌緇嗚優鐢ㄨ儼閰舵秷鍖栦箣鍚庨噸鎮簬緇勭粐鍩瑰吇鏉?/span> (TCP) 琛ㄩ潰20 鍒嗛挓榪涜鎷嶆憚錛岃幏寰楁竻鏅扮殑緇嗚優鏄懼井闀滅収鐗囥傜粡榪囩粏鑳炲昂瀵哥粺璁★紝鐮旂┒浜哄憳寰楀埌hMSC銆?/span>HFF鍜?/span>HUVEC緇嗚優鐨勭洿寰勫垎鍒負16.6?2.5 渭m銆?/span>20.7?5.4 渭m銆?/span>17.2?2.0 渭m銆傝繖涓夌浜烘簮緇嗚優鐨勫昂瀵哥‘瀹炲潎钀藉湪S寰簳鍜?/span>M寰簳鐨勭洿寰勮寖鍥村唴錛屽洜姝や笁縐嶇被鍨嬬殑緇嗚優鍧?/span>鑳藉湪榪涘叆涓井浜曞悗鎰熷簲鍒伴傚綋鐨勫噯涓夌淮寰幆澧冦?/span>
鍥?/span>10. hMSC銆?/span>HFF銆?/span>HUVEC 緇嗚優鐨勭洿寰勶紙姣忕粍n 鈮?100錛夈傚浘鍍忔槸鍦ㄧ粏鑳炴帴縐嶅埌緇勭粐鍩瑰吇鏉?(TCP) 琛ㄩ潰20 鍒嗛挓鍚庢媿鎽勭殑銆傛墍鏈夌粏鑳炵殑澶у皬浠嬩簬 S 鍜?M 寰簳鐨勭洿寰勪箣闂淬?/span> 璇ョ爺絀?/span>璁捐騫舵垚鍔熷埗澶囦簡鍏鋒湁鍙媺浼稿井緇撴瀯鐨勫井嫻佹帶鑺墖錛屽湪姝ゅ熀紜涓婃瀯寤轟簡緇嗚優鐨勫噯涓夌淮榛忛檮鐘舵佸茍榪涜寰幆鎷変幾鍒烘縺銆傜粏鑳?/span>鍦?/span>涓嶅悓寰?/span>浜?/span>闃靛垪涓殑寰幆鎷変幾浣垮緱緇嗚優鍛堢幇涓嶅悓姘村鉤鐨勬墿鏁c?/span>鍙栧悜銆佽縼縐婚熺巼鍜岃縼縐繪柟鍚戞с?/span>鑰?/span>琚仛鍚堢墿寰煴鍖呭洿鐨勪腑絳夊井浜曞紩鍙戜簡鏈寮虹殑緇嗚優鍙嶅簲銆傜爺絀朵漢鍛樿繕鐮旂┒浜嗕笁縐嶇被鍨嬬殑緇嗚優鍦?/span>浜岀淮銆佸噯涓夌淮鍜屼笁緇村井鐜涓殑琛ㄧ幇錛涚粨鏋滆瘉瀹炲噯涓夌淮寰幆澧?/span>浠嬩簬浜岀淮鍜屼笁緇?/span>寰幆澧?/span>錛?/span>鑰屼笖鍦ㄨ澶氭柟闈紝閫傚綋鐨勫噯涓夌淮緇嗚優鍙互妯′豢涓夌淮寰幆澧冧腑鐨勭粏鑳烇紝鍚屾椂鍙堣兘鍍忓湪浜岀淮涓婁竴鏍鋒柟渚垮湴瑙傚療銆傝鐮旂┒涓哄噯涓夌淮寰幆澧?/span>鐨?/span>緇嗚優鎷変幾鎻愪緵浜嗘湁浠峰肩殑宸ュ叿錛屽茍鎻ず浜嗙敓鐗╂潗鏂欐嫇鎵戠壒寰佸緇嗚優鐨勫鏉傚獎鍝嶏紝浠庤屼負涓嶅悓緇村害鐨?/span>緇嗚優鐮旂┒寮杈熶簡鏂伴斿緞銆?/span>
鍘熸枃閾炬帴
https://www.sciencedirect.com/science/article/pii/S2452199X2100582X
鍏嶈矗澹版槑錛氶儴鍒嗚祫鏂欐潵婧愪簬緗戠粶錛岃漿杞界殑鐩殑鍦ㄤ簬浼犻掓洿澶氫俊鎭強鍒嗕韓錛屽茍涓嶆剰鍛崇潃璧炲悓鍏惰鐐規垨璇佸疄鍏剁湡瀹炴э紝
涔熶笉鏋勬垚鍏朵粬寤鴻銆備粎鎻愪緵浜ゆ祦騫沖彴錛屼笉涓哄叾鐗堟潈璐熻矗銆傚娑夊強渚墊潈錛岃鑱旂郴鎴戜滑鍙婃椂淇敼鎴栧垹闄ゃ?br>閭錛歩nfo@polymer.cn
錛堣矗浠葷紪杈戯細sun錛?